Face Recognition Door Lock System Using Raspberry Pi Code

Face Recognition Door Lock System Using Raspberry Pi

Face Recognition Door Lock System Using Raspberry Pi

Ece 5725 Face Recognition Door Lock

Ece 5725 Face Recognition Door Lock

Face Recognition Based Door Lock Using Raspberry Pi B Opencv

Face Recognition Based Door Lock Using Raspberry Pi B Opencv

Face Recognition Door Lock System Using Raspberry Pi

Face Recognition Door Lock System Using Raspberry Pi

Learn How To Use Raspberry Pi For Diy Facial Recognition

Learn How To Use Raspberry Pi For Diy Facial Recognition

Http Ijcsn Org Ijcsn 2018 7 6 Design And Implementation Of The Smart Door Lock System With Face Recognition Method Using The Linux Platform Raspberry Pi Pdf

Http Ijcsn Org Ijcsn 2018 7 6 Design And Implementation Of The Smart Door Lock System With Face Recognition Method Using The Linux Platform Raspberry Pi Pdf

Http Ijcsn Org Ijcsn 2018 7 6 Design And Implementation Of The Smart Door Lock System With Face Recognition Method Using The Linux Platform Raspberry Pi Pdf

Before diving into the code let s connect the solenoid lock with the raspberry pi.

Face recognition door lock system using raspberry pi code.

The need for facial recognition system that is fast and accurate that. A very simple hack of holding a photo of a whitelisted user up to the camera will unlock the door. Raspberry pi opencv python face recognition lock introduction. Use raspi config to configure camera and gpu memory.

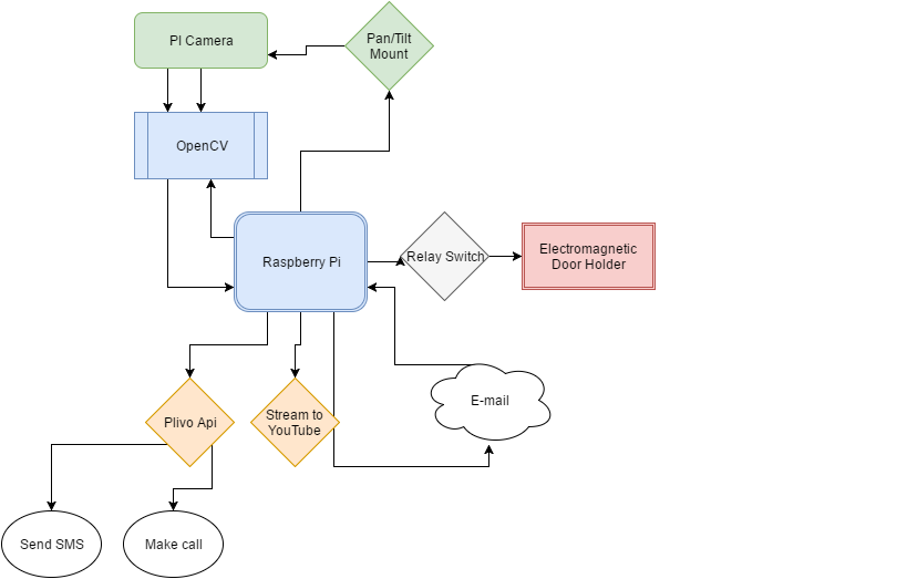
Face images are captured through raspberry pi camera and stored in a database in raspberry pi. We can use the world s simplest face recognition library on raspberry pi. We previously used solenoid lock with raspberry pi and also built few projects with pi camera like web controlled raspberry pi surveillance robot iot based smart wi fi doorbell smart cctv. Circuit diagram of the face recognition system using raspberry pi.

The image of your face will get stored in the database. Face recognition based door unlocking system using raspberry pi. Here a solenoid lock and a pi camera will be used with raspberry pi to build this face recognition based door lock system using raspberry pi 3. The operating system used for raspberry pi is raspbian as it is open source anyone can use.

Raspbian is a linux based. In this tutorial you are going to learn how to build a facial recognition based door lock using a raspberry pi. Although it provides security to the doors it also has its own drawbacks. This design of a facial recognition door lock should not be implemented to protect and lock anything of value or a home.

The following steps will show you how to setup face recognition on pi. Will unlock the door by an electromagnetic lock. Eigenface was used the feature extraction while principal. To capture your face image place yourself in front of the pi camera and press pushbutton switch s1.

Face recognition is becoming more and more widely used we can use it to make a smart lock. Face recognization smart lock with lte pi hat. The purpose of this tutorial is show how to add facial recognition to raspberry pi projects. Face detection and data gathering.

Pass code to unlock the door. The face recognition has been done using the eigenfaces algorithm principle component analysis or pca and implemented using the python api of opencv. 4 1 raspberry pi raspberry pi rp is an arm based single the third generation raspberry pi 3 it has broadcom bcm2837 64bit arm cortex a53 quad core processor soc running at 1 2ghz and 1gb ram.

Hardware Raspberry Pi Face Recognition Treasure Box Adafruit Learning System

Hardware Raspberry Pi Face Recognition Treasure Box Adafruit Learning System

Three Way Door Lock Security System Raspberry Pi Opencv Hackster Io

Three Way Door Lock Security System Raspberry Pi Opencv Hackster Io

Face Recognition Based Door Lock And Home Automation Using Raspberry Pi B Opencv Eigen Face Youtube

Face Recognition Based Door Lock And Home Automation Using Raspberry Pi B Opencv Eigen Face Youtube

Real Time Face Recognition With Raspberry Pi And Opencv

Real Time Face Recognition With Raspberry Pi And Opencv

Raspberyy Pi Opencv Door Access Control Surviellance And Alert System By Anant Bhatia Medium

Raspberyy Pi Opencv Door Access Control Surviellance And Alert System By Anant Bhatia Medium

Face Detection Based Locking System Using Raspberry Pi Camera For High Alert Security Electrosal

Face Detection Based Locking System Using Raspberry Pi Camera For High Alert Security Electrosal

Pdf Development Of Face Recognition On Raspberry Pi For Security Enhancement Of Smart Home System

Pdf Development Of Face Recognition On Raspberry Pi For Security Enhancement Of Smart Home System

Diy Face Id Door Lock Using Aws Rekognition Blog

Diy Face Id Door Lock Using Aws Rekognition Blog

Intelligent Door Lock Raspberry Pi Projects

Intelligent Door Lock Raspberry Pi Projects

Raspberry Pi Face Recognition Demo Youtube

Raspberry Pi Face Recognition Demo Youtube

Facial Recognition Adaptation As Biometric Authentication For Intelligent Door Locking System Springerlink

Facial Recognition Adaptation As Biometric Authentication For Intelligent Door Locking System Springerlink

Iot Smart Garage Door Opener Using Raspberry Pi

Iot Smart Garage Door Opener Using Raspberry Pi

Https Www Ijariit Com Manuscripts V5i2 V5i2 1856 Pdf

Https Www Ijariit Com Manuscripts V5i2 V5i2 1856 Pdf

Pdf Iot Based Facial Recognition Door Access Control Home Security System Using Raspberry Pi

Pdf Iot Based Facial Recognition Door Access Control Home Security System Using Raspberry Pi

Face Recognition Using Raspberry Pi Opencv Simplecv Autimatic Gate Pass System Attendance System Youtube

Face Recognition Using Raspberry Pi Opencv Simplecv Autimatic Gate Pass System Attendance System Youtube

Pdf Facial Recognition Enabled Smart Door Using Microsoft Face Api

Pdf Facial Recognition Enabled Smart Door Using Microsoft Face Api

Iot Based Facial Recognition Door Access Control Home Security System Semantic Scholar

Iot Based Facial Recognition Door Access Control Home Security System Semantic Scholar

Github Naman9639 Smart Guard

Github Naman9639 Smart Guard

Https Encrypted Tbn0 Gstatic Com Images Q Tbn 3aand9gcqrzretvhfxmp5g C6mqvabblh4lhgaalomvpanngs1l4mf2gss Usqp Cau

Https Encrypted Tbn0 Gstatic Com Images Q Tbn 3aand9gcqrzretvhfxmp5g C6mqvabblh4lhgaalomvpanngs1l4mf2gss Usqp Cau

Eng Real Time Raspberry Pi Face Recognition Talking Doorbell Youtube

Eng Real Time Raspberry Pi Face Recognition Talking Doorbell Youtube

Face Recognition Door Lock Jaycar Electronics New Zealand

Face Recognition Door Lock Jaycar Electronics New Zealand

Build A Raspberry Pi Smart Door Lock Security System For Your Smart Home Youtube

Build A Raspberry Pi Smart Door Lock Security System For Your Smart Home Youtube

Esp32 Cam Face Recognition For Access Control Youtube

Esp32 Cam Face Recognition For Access Control Youtube

Http Data Conferenceworld In Bhima P1091 1094 Pdf

Http Data Conferenceworld In Bhima P1091 1094 Pdf

Source : pinterest.com